一文读懂:央行数字货币(CBDC)详解
2025-05-14 21:26 • By 火必
在2023年7月,国际清算银行(BIS)发布了一份关于央行数字货币(CBDC)以及加密货币的调查报告,结果显示:CBDC工作的央行比例进一步上升,达到93%,其中超过一半正在进行具体的实验或试点项目。
世界清算银行总经理奥古斯丁在一个公开演讲上讲到,他认为CBDC是央行货币在技术上的先进代表。如果设计得当,它们可以为数字经济提供安全、中立和最终的解决方式。
CBDC看起来与其他基础设施提供的支付工具类似,例如FPS(零售快速支付系统)。这些系统正在世界各地推广,并实时或接近实时地向收款人提供资金。
事实上,零售CBDC、零售快速支付系统和支持7*24小时批发支付系统形成了支付系统潜在改进的连续体。然而,央行货币的独特特征将CBDC与商业银行货币以及加密货币和稳定币区分开来。
这一部分的内容将回答这些问题,从用户的角度讨论CBDC。概述CBDC系统涉及的操作以及金融机构的作用。最后,将讨论对国际货币体系可能产生的影响。
CBDC是一种数字支付工具,以国家记账单位计价,由中央银行直接发行和管理。它不同于传统的无现金支付工具,如信用转账或电子货币,因为CBDC代表对中央银行的直接债权,而不是负债于私人金融机构。CBDC分为零售CBDC和批发CBDC两种类型。零售CBDC用于家庭和企业的日常交易,而批发CBDC主要用于银行、中央银行和其他金融机构之间的交易。因此,批发CBDC将发挥与今天在中央银行持有的储备或结算余额类似的作用。然而,批发CBDC可以让金融机构访问由代币化实现的新功能,例如可组合性和可编程性。
它提供了一种新的数字形式的央行货币,一种安全、中立和最终的结算媒介,可以消除交易中的信用风险。现在的支付系统分两层运作。在央行资产负债表上,在央行拥有现金和商业银行存款准备金。私营部门提供商业银行资金,用户可以通过银行转账、支票、信用卡和借记卡以及自动柜员机(ATM)获取这些资金。在这两者之间,央行的资产负债表不断清算。
首先,央行提供最终的结算手段,从而有助于最终消除所有义务,并消除支付中涉及的任何残余风险。
其次,通过按需创建这种结算媒介(即通常在抵押的基础上产生日间结算流动性),它为支付系统的运转提供了动力。
第三,在压力时期,它可以充当最后贷款人。最终性、日间流动性和最后贷款人这些特征是央行对支付系统的关键贡献。他们确保其安全、可信和运营效率。
央行货币的另一个重要特征是中性。作为非商业方,中央银行在系统的中心发挥着值得信赖的作用。
将CBDC与支付系统的这些现有要素进行比较,银行准备金可以被视为商业银行专用的CBDC。金融机构在央行持有准备金,用于支付系统的同业结算。金融机构使用央行货币作为最终结算资产,因为央行货币支付是最终的,不存在信用和流动性风险。因此,央行货币结算是“终极”的,并且在金融体系中发挥着基础性作用。
CBDC为其他新型央行货币开辟了可能性。它们可以供批发使用(仅在商业银行和金融机构之间)或零售使用(供公众使用)。无论哪种情况,它们都可以通过中央银行的账户提供,其中所有权取决于个人身份,或通过类似现金的数字代币提供,其中所有权取决于“持有”代币。
然而,如今,各国央行也在探索基于代币的批发CBDC,作为金融机构直接获取和支付央行货币的新方式。
零售CBDC吸引了更多关注。这将为公众提供获取央行资金的数字方式。它们可能是一种新形式的“数字现金”,补充实物现金。
我们可以以消费者购买100块钱的商品为例子,来了解这对消费者和商家意味着什么,零售CBDC支付与当今的典型交易进行比较,通过快速支付系统(FPS)执行,并在央行资产负债表中进行净额结算。
客户的付款可随时立即向商家提供最终资金。我们的消费者支付100块,它会实时到达商店的账户。
然而,由于技术和操作原因,央行资产负债表上的银行之间的结算通常不是即时的,即使商家和消费者之间的交易是即时清算的。这意味着信用:商家的银行实时记入其账户,而商家的银行有一个针对消费者银行的应付账款。
在延期结算的FPS中,银行之间的信用风险敞口在延迟期间累积,但风险敞口是完全抵押的这是央行设计或要求的制度保障。只有当所有零售资金转移的净额在央行账簿上结算后,所有债权才算完整,不存在进一步的信用或流动性风险。
即使在商业银行支付系统中,央行货币也是必不可少的。央行货币和央行的制度安排都提供了最终性,并允许发挥流动性、信贷和最后贷款人的功能。这种系统的连接以及流动性和信贷的授予使得不同时间点的结算更加安全。
相比之下,基于CBDC的支付系统中的相同交易会简单得多,因为支付仅涉及将中央银行的直接债权从一个用户转移到另一个用户。不存在信用风险:资金不存在中介机构的资产负债表,交易直接以央行货币在央行资产负债表上实时结算。支付完全以安全、中立的央行货币进行,具有即时终结性,在结算过程中银行之间不授予任何信贷。无论CBDC是基于代币的还是基于账户的,原理都是一样的。
CBDC架构的运营设置以及商业银行、企业和公共部门如何合作以实现无缝支付方面各个国家可能有所不同。但用央行货币直接结算是很常见,这是基于CBDC的支付系统的典型特征。
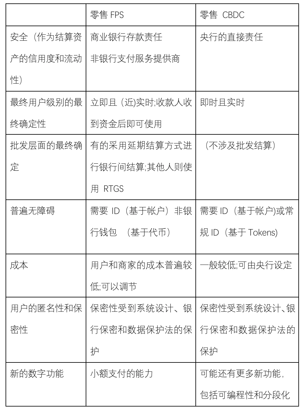
零售CBDC、零售FPS和支持7*24小时的支付清算体系,从用户的角度来看,这些解决方案可能看起来非常相似,如下方的比较表。零售FPS与零售CBDC的区别在于,后者是央行负债,具有央行货币的独特功能,这是一个关键区别。
这是一个主要问题吗?通常情况下不应该这样,但在世界上的某些国家可能会这样。
个人在CBDC还是商业银行服务之间做出的决定将主要取决于商业银行在整体服务方面的增值及其感知的安全性。这就是为什么有监管,以及中央银行提供复杂的清算和结算系统。
尽管如此,历史表明,在极端情况下,我们不能排除商业银行发生挤兑的可能性。这种情况在央行批发业务中已经发生过,就像金融危机期间银行间市场冻结时那样,中央银行通过充当最后贷款人来解决这个问题。因此,CBDC需要在减少银行挤兑风险与加强竞争和改善社会支付系统体验之间取得平衡。
主要讨论CBDC、现金纸币和数字货币(包括虚拟货币和稳定币)这几类的区别。
它们是中央银行的直接负债,与现有的数字零售支付工具不同,后者基于提供账户的机构的负债,而非中央银行。
CBDC的一个核心创新是为消费者和普通企业提供使用电子中央银行货币的途径。这对于在监管不够健全的国家的账户持有人来说,可能提供安全性优势。
CBDC与现金(数字形式和交易)、储备(广泛可用性)、银行账户和数字钱包(中央银行货币)等其他形式的货币和支付方式有所区别。
虚拟货币:如比特币,是在公开且无需许可的区块链网络上存储的去中心化数字资产。用户可以利用它们进行支付和投机。在很多国家的
稳定币:其价值通常与法定货币或其他资产挂钩,旨在减少价格波动。它们也是数字资产,但与虚拟货币不同,稳定币旨在提供更稳定的价值存储和交易媒介。
CBDC是由国家权威机构支持的数字货币,与现金纸币共享法定货币的地位但以数字形式存在。与此相比,虚拟货币和稳定币是由私人实体发行的,不具有法定货币的地位,受到不同的监管和市场因素影响。
1)数字货币的不稳定性冲击:2022年的加密货币市场动荡引发了央行对数字货币的更多关注,60%的央行表示,稳定币和其他加密资产的出现加速了他们在CBDC方面的工作。
2022年5月上半月,各种加密资产的失败震动了密生态系统,其中包括当时第三大稳定币TerraUSD(无支持的)稳定币。几个月后,11月,中心化加密货币交易所FTX倒闭,2023年3月,为众多加密服务提供商提供服务的Silvergate Bank SignatureBank和Silicon Valley Bank申请破产。尽管这些发展对传统金融市场没有明显影响,但确实导致了多种加密资产的抛售。2022年4月至2023年3月期间,加密货币总市值缩水46%,达到1.2万亿美元(较2021年11月超过3万亿美元的峰值)。此外,这场动荡导致稳定币市场的增长陷入停滞,并几乎完全消除了无支持的稳定币。如果广泛用于支付,包括稳定币在内的加密资产可能会对金融稳定构成威胁。为了加强和协调监管方法以遏制其对金融体系的风险,CPMI、IOSCO、FSB和BCBS发布了更新或新的稳定币指南和标准或更广泛的加密活动和市场。倒闭的加密资产提供商以及加密交易所的关闭表明,数字货币市场的不稳定性可能对金融稳定构成风险。因此,央行加强了CBDC工作,以应对这种不确定性。
2)零售CBDC提高金融包容性和支付效率:零售CBDC的发行有望提高金融包容性,使更多人能够参与金融系统,特别是那些没有银行账户的人。此外,CBDC可以促进更快速、更高效的国内支付,降低交易成本。
3)批发CBDC以增强跨境支付:加强国际跨境支付是央行批发CBDC工作的关键驱动力之一,通过CBDC,央行可以更便宜、更快速、更安全地进行跨境交易,从而促进国际贸易和金融流动。为了实现这一目标,CBDC的互操作性应该超越管辖范围。CPMI、BIS创新中心、国际货币基金组织和世界银行于2022年7月发布了一份联合报告,其中确定并分析了CBDC的访问和互操作性以促进跨境支付的不同选项。它强调了世界各地的中央银行需要如何在CBDC设计的早期阶段进行合作,以充分利用批发和零售CBDC的潜力来增强跨境支付。
说实话,对于个人来说其实没有太多的体验上的影响,尤其是对像中国这个支付基础设施十分完善的国家。
获得零售CBDC的服务看起来很像目前许多的类似微信支付宝一类的电子支付。银行或支付服务提供商将为用户开设账户或“钱包”。它将进行KYC检查,并确保遵守反洗钱和融资要求。它将解决支付欺诈案件。这将取决于交易数据隐私的正确识别和规则。
资金可以从银行账户、信用卡或其他支付服务转移到CBDC钱包,通过基本上不可见的后端安排。相反,用户需要能够将CBDC与任何其他形式的货币(银行账户或数字钱包中的资金或现金)进行同等兑换。
用户需要能够使用各种支付设备进行支付,例如预付费CBDC设备或具有离线功能的卡、独立的智能手机钱包以及与银行或大型科技应用程序的集成。央行的设计工作旨在解决支付领域长期存在的和新出现的问题。长期以来,支付一直受到信用卡和跨境支付高额费用以及数字支付工具缺乏普及的困扰。最近,大型科技公司和其他提供商使用交易数据的治理框架出现了弱点。零售CBDC的广泛使用可以创建更高效的支付系统并改善公众的福利。
从这次讨论中可以清楚地看出,发行和运营零售CBDC将涉及非常大的运营工作,而这不仅仅取决于央行。商业银行和其他机构也将发挥关键作用,就像前面讨论的当今的两级支付系统一样。
在支付领域,央行和商业银行紧密相连。中央银行的设立并不是为了完成所有面向客户的任务。如今他们不再这样做:商业银行分配和处理现金。对于CBDC,央行和商业银行需要找到平衡的安排。
我们需要通过CBDC把握更大竞争的优势,同时继续确保金融体系的安全和完整性。
中央银行集团最近的一份关于《中央银行数字货币:基本原则和核心特征》报告列出了CBDC的基本原则,包括货币希波克拉底誓言(“不造成伤害”)。正如医生对病人负有责任一样,央行对社会也负有责任。
至关重要的是,这一原则并不是为了保护现有金融机构的既得利益。它涉及创建更高效的金融体系和经济,支持央行提供货币和金融稳定以及经济增长。
CBDC将成为拥有一系列私人提供商的生态系统的一部分。与FPS类似,零售CBDC甚至可能允许更多新的(非银行)参与者进入支付市场。更大的竞争可以进一步降低交易费用并鼓励创新。私人提供商可以收取小额交易费用,这些费用可以受到监管,就像今天的情况一样。需要制定规则来在公共和私营部门之间分摊成本例如今天的现金或支票。一个目标是建立一个允许更多竞争的基础设施,这可能意味着更多的支付提供商。
一个结果是,大量新参与者可能会“扰乱市场”,这是市场经济中自然而健康的过程。这是熊彼特“创造性破坏”的一部分,有助于现代经济的成功和适应性。
事实上,数字化颠覆已经影响到支付领域。大型科技支付服务正在快速增长。它们带来了许多好处,包括金融包容性。但正如我们在中国和其他市场所看到的那样,它们很快就会占据主导地位。这些对于用户来说可能非常方便,但它们是闭环系统,不允许数据保护。这可能会削弱竞争给金融服务带来的好处。对于大型科技支持的稳定币来说,风险可能特别大。
虽然CBDC可能会给银行的利润带来压力,但它们的目的并不是排挤银行,也不需要这样做,即使它们支付利息。银行应继续发挥储户和投资者之间的中介作用。央行担心在压力时期从银行到CBDC的“数字挤兑”,因此需要一些摩擦来控制流入CBDC。这些限制到底应该采取什么形式是各国央行正在进行的研究和讨论主题。
有鉴于此,是否支付利息是一个重要的决定,并且可以影响CBDC的最终规模。现金不支付利息,尽管最近有所增长,但与大多数经济体的活期存款相比,流通中的现金价值仍然很小。我的感觉是,相对于金融体系来说,CBDC的规模也应该较小,主要充当支付手段而不是价值储存手段。尽管如此,通过为用户提供在普遍接入、成本、数据隐私和安全方面的外部选择,他们可以对其他支付方式施加竞争压力,从而赢得更广泛的影响力。
如今,中央银行不需要出于货币政策原因而发行CBDC。然而,CBDC会影响货币政策的传导和实施。它将影响与商业银行的互动及其储备持有量、货币基础和货币交易需求。
首先,CBDC可以提高跨境支付的效率,而无需像全球稳定币安排中设想的那样创建新的全球记账单位。特别是,批发CBDC有望改善CBDC的跨境互动。这些通过提高兼容性、互连或集成国家支付系统来增强国家CBDC之间的互操作性。国际金融体系的未来取决于促进一种主权货币与另一种主权货币的无缝兑换。这正是央行多年来一直追求并仍在继续追求的解决方案。批发CBDC可以从头开始,从而解决当今代理银行系统中的摩擦,例如支付系统开放时间的差异、不同的通信标准以及汇率或费用缺乏透明度。
第二个观察结果涉及货币替代的风险,即广泛采用其他国家的零售CBDC。原则上,CBDC可以让用户更容易采用外国(数字)替代方案。
然而,迄今为止,大多数CBDC提案都是基于账户的,这意味着需要与明确的身份识别方案挂钩。追踪个人或实体的交易(尤其是大额交易)至关重要。对于基于账户的CBDC,发行央行将保留对跨境使用的控制权。限制非居民的进入可以降低流动性波动的风险以及接收经济体的货币替代风险。在考虑基于代币的CBDC时,它通常适用于较小的交易,并且具有明确的限制和保障措施。此外,接收经济体也有政策工具来解决数字货币替代的担忧。特别是,强有力的法定货币规定可能会促进本国货币在国内支付中的使用。最重要的是,央行必须继续确保本国货币的稳定性,以便用户更喜欢本国货币而不是外国CBDC。
第三,有人认为CBDC具有先发优势,甚至可以成为国际储备货币竞争或地缘政治的工具。这些言论大部分都有些言过其实。央行根据国内授权运作,只有在适合其管辖范围的情况下才会决定发行CBDC。国际储备货币地位是由一系列因素驱动的。其中包括货币金融市场的深度、效率和开放性、对其长期价值的信任以及对制度和法律基础设施的信心。仅由于其数字性质,数字货币不太可能成为全球储备货币。
无论如何,国际合作对于解决这些问题至关重要。在全球层面,各国央行之间在货币问题上进行了定期合作。CBDC的设计是全球合作而非竞争的成果。改善跨境支付的努力由包括中国、欧盟、美国和所有其他主要经济体当局在内的二十国集团协调,并在国际论坛上形成概念。在国际清算银行创新中心,此类工作正在联合协作项目中付诸实践。
这种全球合作的结果将是改善国际支付安排。全球协调的CBDC设计工作和批发CBDC安排也将为私人发行的稳定币提供一个有价值的替代方案未在国际上与社会目标协调一致的货币。各国央行之间的公开对话,并与各自社会密切协商,可以促进合作政策成果。
CBDC为央行提供了一个机会,可以为数字经济提供技术先进的央行货币代表。至关重要的新颖之处在于,CBDC具有央行货币安全、中立和最终的独特特征。它们不一定是每个央行的最佳选择。特别是零售快速支付系统可以提供许多类似的好处。对于用户来说,两者可能看起来很相似。世界各地的央银将根据各自的职责行事,反映其社会的独特情况和目标。
在这两种情况下,商业银行和其他机构都需要在面向零售的服务、开户和一系列进一步的活动中发挥关键作用。虽然CBDC可以提高效率并促进支付领域的创新竞争,但它们不应颠覆当今的两层金融体系。
跨境合作确保各国央行能够不断相互学习,并抓住中央银行跨境支付的机会。这在很大程度上是一项全球合作努力,旨在建立互惠互利的成果。
本文转载目的在于知识分享,版权归原作者和原刊所有。如有侵权,请及时联系我们删除。
香港金管局宣布展开全新的批发层面央行数字货币(wCBDC)项目Ensemble
移动支付网早报11.30:穆长春谈央行数字货币跨境支付,某MPOS存在违规被通报
香港金融管理局陈维民:多边央行数字货币桥mBridge即将进入商业应用阶段
深圳市宇通互联信息技术有限公司地址:深圳市宝安区新安街道28区宝安新一代信息技术产业园C座606
Tags: 火必客户端

